2026年生育政策迎来全面升级!从婚假延长,到生育津贴变化,以及生育保险保障范围扩大、托育服务等,国家正从“生得起”到“养得好”全方位发力。接下来,让我们一起来看看大家关注的“产假起算”问题的答疑,以及全国婚假、产假、育儿假、陪产假一览表吧!
劳动关系司答网民咨询关于产假从何时开始算起有关问题的来信
来信时间:2021-09-30 回复时间:2021-10-15
梁*达:《女职工劳动保护特别规定》第七条规定:“女职工生育享受98天产假,其中产前可以休假15天。”请问上述规定中,“产前可以休假15天”应如何理解?女职工产前可以休假30天吗?单位是否可以制定规章制度要求女职工工作至产前10天?
回复:您好!我们已收到您的来信,经研究,现就您询问的事项答复如下:
根据《中华人民共和国劳动法》《女职工劳动保护特别规定》(国务院令第619号)规定,对怀孕7个月以上的女职工,用人单位不得延长劳动时间或者安排夜班劳动,并应当在劳动时间内安排一定的休息时间。怀孕女职工在劳动时间内进行产前检查,所需时间计入劳动时间。女职工生育享受98天产假,其中产前可以休假15天。
女职工产前可以休假15天,系指预产期前15天的休假,包括在98天的产假之中。地方另有规定的,按照地方有关规定执行。
附:相关规定
《劳动法》第六十二条 女职工生育享受不少于九十天的产假。
《女职工劳动保护特别规定》(2012)
第八条 女职工生育享受98天产假,其中产前可以休假15天;难产的,增加产假15天;生育多胞胎的,每多生育1个婴儿,增加产假15天。
三孩政策明确后,各省市陆续修改了计划生育条例,产假、陪产假、育儿假都有了明显的变化,除了98天的基本产假,多地还延长了产假,也叫做福利假,具体大家可自行查看⬇️
附上2026年最新版产假、陪产假、育儿假一览表:
其中,产假可提前预产期15天开始,时间按自然日计算,遇节假日不顺延。
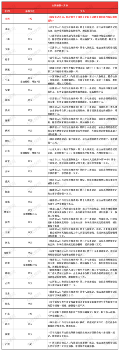
此外,我们也给大家整理了2026年全国婚假一览表,快来看看你所在地区的婚假有多少天吧~
婚假方面:
一、员工复婚可以享受婚假吗?
首先需要明确,复婚≠再婚:
复婚:复婚的双方是原来的夫妻,即曾经离婚的两人重新结婚;
再婚:再婚的对象可以是新的伴侣,即离婚或丧偶后与其他人结婚。
在全国范围内,各地对于员工复婚是否能够享受婚假的规定有所不同,一般可以分为以下几种情形:
1.复婚可以享受婚假
根据山东省发布的《山东省卫生健康委员会关于<山东省人口与计划生育条例>实施中有关假期规定适用问题的指导意见》中明确,再婚、复婚等情况也可以享受婚假。
2.未明确规定,实操中同上允许
如《上海市人口与计划生育条例》规定,符合法律规定结婚的公民,除享受国家规定的3天婚假外,增加婚假7天,共计10天。
该条例并未对初婚、再婚或复婚进行区分,因此在上海复婚应可享受10天婚假。
3.明确规定,复婚不可以享受婚假
如安徽省、江西省在《人口与计划生育条例》的指导意见中都明确规定,复婚的员工不享受婚假。
二、婚假包含法定假日、休息日吗?
这个问题也需要分地区来看。
1.按照工作日计算的地区(通常排除了周末及法定节假日)
如:北京、浙江、天津等地区都曾明确发文表示国家法定休假日、休息日不计入婚假假期。
2.法定节假日不计入假期
如:上海、江苏等地明确增加的婚假,遇法定节假日顺延。
3.按照自然日计算地区(即包含了周末及法定节假日)
如广东、重庆地区皆明确婚假内遇到法定休假日、休息日的,均不另加假期天数。
产假方面:
一、产假天数是自然日还是工作日?
产假天数是按自然日计算、还是工作日计算,法律并未作出明确规定。
从立法本意来讲,产假是基于女职工生育后身体恢复需要而设定的假期,而女职工身体恢复需要的时间长度应当是一致的,以自然日计算为宜,不考虑其中的工作日或者法定节假日。
有些地区对此进行了明确规定,具体以各地区实际文件为主。
*转自:51社保网
免责声明 :
本网站内容部分来自内容作者或互联网自动抓取。相关文本内容仅代表本文作者或发布人自身观点,不代表关爱通观点或立场。关爱通力求此信息所述内容及观点的客观公正,但不保证其内容的准确性、完整性,也不保证未来内容不会发生变更。 如本网展示内容的作者及编辑认为其作品不宜上网供大家浏览,或不应无偿使用,请及时用电子邮件或电话通知我们,关爱通会及时采取合理措施,避免给双方造成不必要的经济损失。

